如果你用了AI很久,还是经常感觉效果平平,网上说的那些神奇效果,都没怎么体验到。
不出意外,你大概率把AI当作一个被动的答题机器,或者搜索引擎,而不是一个可以深度协作的智能伙伴。
为了让AI回复质量更高,走在前沿的程序员们想了很多办法,有了RAG AI知识库,Agent工具调用,或者专门的微调大模型等等。
那对于非技术人士,在不给AI添加任何工具、知识库或专门训练的情况下,纯粹通过”提问的艺术”来释放AI的原始潜能,是否有可能?
是可以的。
因为同样的基础模型,不同的提问方式,效果差距竟然可以达到10倍以上。
被忽视的双向提问体系
大多数人只知道向AI提问,却忽略了一个更重要的维度:让AI向你提问。这构成了一个完整的双向提问体系,而这正是释放AI真正能力的关键。
人类向AI提问:从被动回答到主动思考
传统的”问答模式”只能发挥AI能力的30%左右。真正的突破来自于将AI从”回答者”转变为”思考伙伴”。
脑暴协作:不要问”给我一个创意”,而要问”我们一起分析这个问题的三个维度,然后分别探讨解决方案。”前者得到的是标准答案,后者启动的是深度思考。
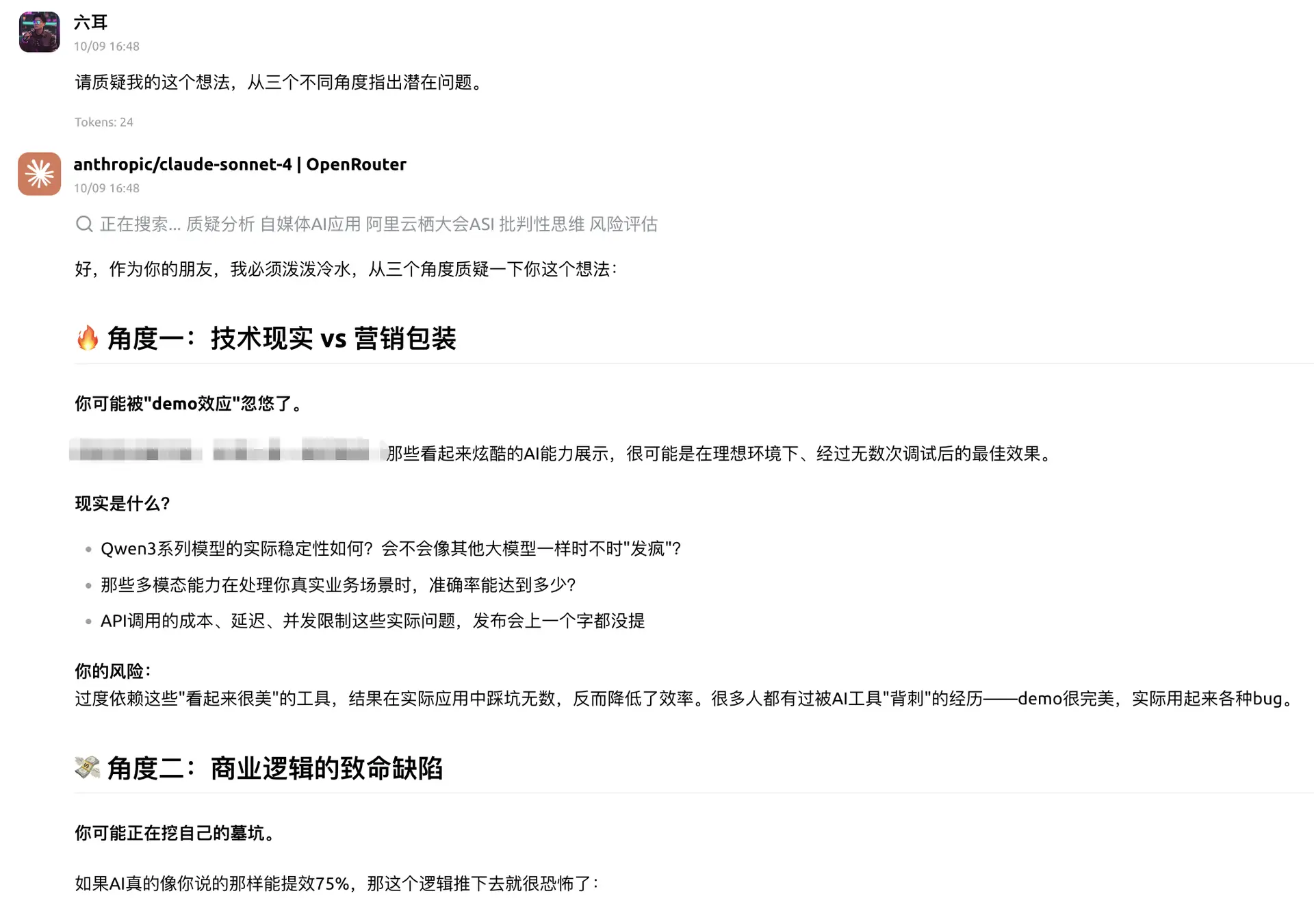
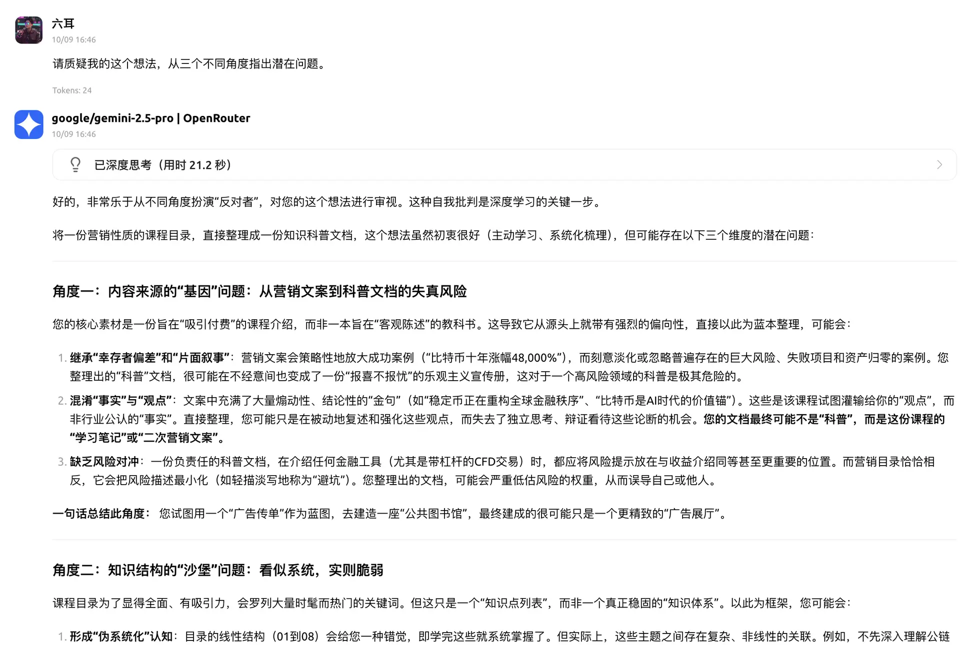
质疑与反思:我现在习惯在重要决策前加一句:”请质疑我的这个想法,从三个不同角度指出潜在问题。”这招屡试不爽。AI在被允许”反驳”时,往往能展现出惊人的洞察力。 

深度追问技巧:这是我最常用的技巧。每当AI给出答案,我至少追问5次”为什么”。神奇的事情总是在第4-5轮追问后发生——AI开始暴露更深层的逻辑,甚至主动承认之前回答的局限性。
我在优化一个工作流提示词时,第一轮AI给了个标准方案。追问到第5轮时,它说:”等等,我刚才的建议可能忽略了你们团队的实际情况,让我重新考虑…”然后给出了一个完全不同但更贴合的方案。
要求证明:永远不要满足于AI的结论。”请展示具体代码”、”给出数据支撑”、”提供实际案例”——这些要求能有效避免AI的”不懂装懂”。
AI向人类提问:从工具到伙伴的关键转换
更少人知道的是,让AI主动提问才是真正的杀手锏。
每次开始新任务时,我都会说:”在开始之前,请先问我5个问题来确保你完全理解需求。”结果总是超出预期——AI会问出一些我自己都没想清楚的关键问题。
比如做一个自动化流程时,AI问我:”这个流程是否需要考虑异常情况的回滚机制?”这确实是个我忽略的重要问题。
里程碑确认:让AI在每个阶段主动问”接下来我们应该优先解决哪个问题?”这种方式比直接下指令效果好太多。AI会结合上下文给出建议,往往比我的计划更合理。
体验拓展:最让我惊喜的是,AI经常会问出一些我没考虑到的用户场景。”如果用户在移动端使用会怎样?”、”数据量很大时性能如何?”——这些问题帮我避免了无数个坑。
案例:一个项目的完整协作过程
举个例子,假如要设计一个内容推荐系统。
传统方式:直接问”帮我设计一个内容推荐算法”,得到的是教科书式的标准回答。
新方式:我说”我需要你作为产品架构师,先问我10个问题来了解需求,然后我们一起设计方案。”
AI问出了这些问题:
-
用户基数大概多少? -
内容更新频率如何? -
有哪些用户行为数据可以利用? -
冷启动问题如何解决? -
推荐精度和响应速度如何平衡?
这些问题让我重新梳理了需求。接下来的协作过程中,AI不断提出改进建议,最终的方案比我原本设想的要完善许多。
数据说话:提问方式的效果差异
我做了个简单的对比测试:
-
传统问答模式:解决一个技术问题平均需要15轮对话 -
双向提问模式:平均只需要6轮对话,且方案质量明显更高 -
追问深度:5轮以上追问的成功率比1-2轮提问高出300%
为什么这套方法如此有效?
原因很简单:AI模型本身就是通过对话训练出来的,它天然具备互动协作的能力,而不仅仅是信息检索。当你把AI当作思考伙伴而非答题机器时,你实际上激活了它更深层的推理能力。
更重要的是,这种双向提问建立了一个”认知反馈循环”——人类的思考启发AI,AI的问题启发人类,两者相互促进,产生1+1>2的效果。
三个立即可用的实战技巧
-
开场白模板:”在开始之前,请先问我3-5个问题确保你理解需求,然后给出你的初步思路。” -
追问公式:答案 + “为什么” + “还有其他可能吗” + “如果…会怎样” + “你确定吗,请证明” -
反馈循环:每完成一个小任务后问AI:”基于刚才的结果,你建议我们下一步做什么?为什么?”
这套方法的核心是理念转换:从把AI当工具,到把AI当伙伴。当你开始真正”对话”而非”下指令”时,你会发现AI原来可以这么聪明。
这就是提问的力量。不需要复杂的工具集成,不需要昂贵的专业训练,只需要改变你和AI的交流方式,就能释放出惊人的协作潜能。
试试看,你会发现自己一直在浪费一个多么强大的AI伙伴。






















暂无评论内容